Overview
Apollo Josh embraces the Joy of Serving Homecare.
Patient Life Cycle

Auto Status (State Machine)
Please find below the booking status which are incoporated in the Apollo Josh
Status are highlighted with bold font
- Created - Booking Starts with Created Status
- Followup - In case if patient wants a followup call, update status as followup and select the time
- If Assessment
- Post Clicking on Assessment - Status will be updated to "Pending Assessment"
- Once Provider Clicks on Checkout - Status will be updated to "Assessment Completed"
- If Discount
- PRE/Integrator by default can give certian discount as per the policy
- 1st Level Approval Unit Head - Status will be Updated "Pending Approval"
- 2nd Level Approval Corporate - Unit Head Transfers to Corporate Status will be updated "Transferred to Corprorate"
- Post all approval - Status will be updated to "Confirm"
- If Disocunt & Credit
- 1st Level Approval Unit Head - Status will be Updated "Pending Approval"
- 2nd Level Approval Corporate - Unit Head Transfers to Corporate Status will be updated "Transferred to Corprorate"
- Post all approval - Status will be updated to "Confirm"
- If No Discount & No Direct - Update Status as "Confirm"
- Accept - Post Accepting the Estimation/Consent by Patient
- Paid - Post Payment Done by Patient
- Partially Paid - Post Partial Payment Done by Patient
- Service In Progress - Post 1st Checkin by the Provider or manual fulfillment by SD
- Pending QA - Post Last Appointment Checkout by Provider
- Completed - SD Manually Marks as Completed to generate Invoice
- If Refund (Cancellation Flow)
- Update Status to Cancel - This Option is active post the status is paid/partially paid
- 1st Level at Unit Billing - Status: Pending Refund Approval
- 2nd Level at Unit Head, within the range Unit Head can Approve if not transfers to Corprorate
- Post all approval - Status will be updated to Refund Completed
- Disqualifyed - Update Status as "Discqualify" with reason
SCM Workflow

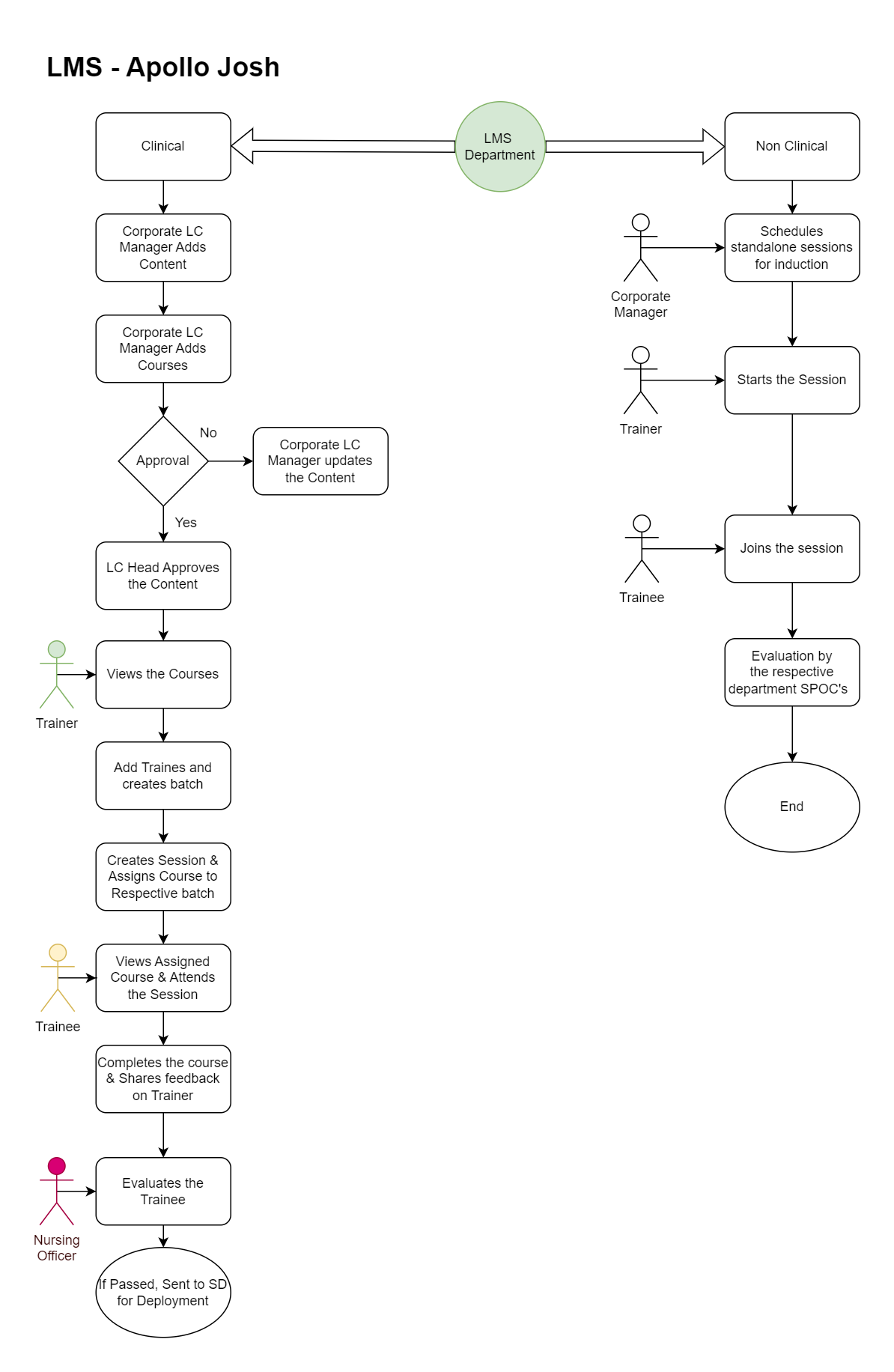
LMS Workflow
